
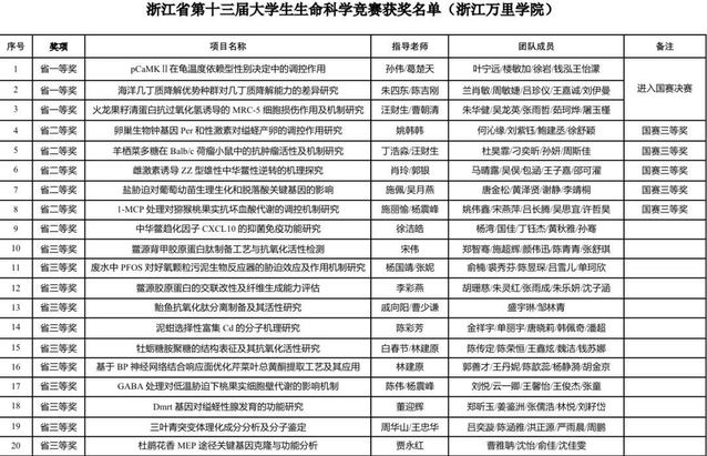
9月3日,第五届全国大学生生命科学竞赛——浙江省第十三届大学生生命科学竞赛决赛在绍兴文理学院落下帷幕。我校学生在本届省赛中斩获20项奖项,其中省赛一等奖3项、二等奖6项、三等奖11项。同时,3支队伍进入国赛决赛,争夺特等奖、一、二等奖,5支队伍获得国赛三等奖。我校本次竞赛获奖率和获奖层次在全省各高校中均名列前茅,圆满完成预期目标。
大学生生命科学竞赛作为A类学科竞赛,面向生物技术、生物工程、生物制药、食品科学、环境科学等专业,是全国(省)最有影响力的学科竞赛之一。我校高度重视竞赛的组织和指导工作,自2020年7月开始组队,团队老师精心策划,悉心指导,学生认真开展实验和数据上传。通过选拔择优推荐了40支有效队伍参赛。参赛师生充分利用课余和假期进行实验设计,开展实验研究和实验记录整理与上传。网评筛选进入决赛队伍,进行项目打磨,通过对PPT制作、答辩展示等方面进行细致指导,进一步提高整体参赛水平。
据悉,本次竞赛由浙江省大学生科技竞赛委员会主办,绍兴文理学院、浙江中医药大学承办。竞赛要求学生围绕生命科学相关领域的任何科学问题,开展自主性设计实验或野外调查工作,促使学生了解生命科学的发展,寻找解决生命科学问题的有效方法以及防控措施,旨在培养大学生的社会责任感、创新意识、团队精神和实践能力,掌握与生命科学领域有关的实验技术与方法。
全省共有40所学校参加了本届竞赛,包括普通本科院校、独立学院和高职院校,参赛项目数1037项,其中有效队伍838项。
